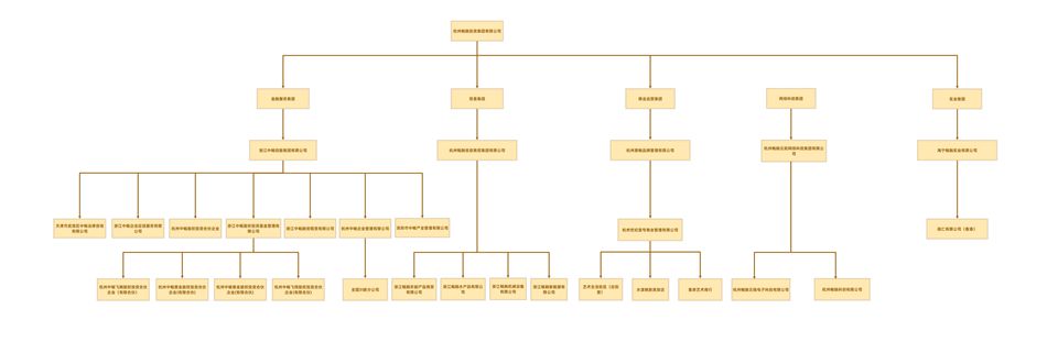
组织架构

 

组织架构